忍者ブログ

誰でもできるメーカー製 PC の改造 blog

適当に PC の改造ネタを公開する blog です。近ごろは小ネタばかりですが(笑)。真似される方は自己責任でお願いします。何があっても当方では責任は取れません。

   

[PR]

×

[PR]上記の広告は3ヶ月以上新規記事投稿のないブログに表示されています。新しい記事を書く事で広告が消えます。

IS11LG 用のケースを作る。

先日、 au の 1 世代前の機種である IS11LG に変えました。

それまでは IS06 を下記のケースに入れて使っていたのですが、同様の IS11LG 用のケースがどこへ行っても見つからないのです。


 IS06 on RT-IS06LC1/B


 ... というわけで、適当に作ってみました。




用意したのは、ダイソーの「カードホルダー No. 89 」。

結論から申し上げると、このケースは IS11LG 本体よりも縦が少し短いので、はみ出します。
ちょうどいいのがあったら教えて欲しいところですが、 105 円なので妥協します(笑)。




中身はこんな感じ。
当然ですが、普通のカードケースです。




不要な部品を削除します(左)。

切開した中央部分を、とりあえず接着剤で塞ぎます(右)。

  =>  


市販のハードケースを貼り付ける部分の皮革を、内部の台紙を切らないように注意しながら切り取ります(左)。

その後、適当なプラスチック板を、その部位に埋め込みます(右)。
ついでに、余った革を適当に切って、中央部分に貼っておきます(右)。

  =>  


カメラとストラップ用の穴をあけます。
スピーカー用の穴は、面倒なので割愛しました。

適当に鳩目を使ったりします。




市販のハードケースを貼り付けます。

写真のハードケースはプロトタイプからの流用なので、何かとキタナイですが。
外から見えないのでこれも妥協(笑)。




 ... というわけで、これで完成です。

 


以上です。
失礼しました~。



 

PR

ダイソーの LED ライトを改造してみる。

どうも気力とかが色々と沸いてこず、こんなネタでお茶を濁すとは ... (笑)。
というわけで、ダイソーの LED ライトに昇圧回路とかを内蔵してみました。

これの型式は何でしょう。
パッケージに書いてある D-011 でいいのかな?

 < 追記 >
 D-011 , No. 44 でいいみたいです。




とりあえず分解します。
紫色の 2 つの部品は爪で引っ掛かってますので、それを外します。
そして、銀色の上下のハウジングを、上下に慎重に広げます。

プラスチックが割れやすいので、割れてしまったら適当に補修します。
割れない分解方法をこっちが知りたいくらいです(笑)。




 4.5 V で 3 つの LED (並列)を駆動しています。
抵抗が取り付けられてない ... 。


とりあえず、 LED を交換します。

主観ですが、白色のは視認性が悪いと思います。
私はナトリウムの D 線( ~ 590 nm )を参考にしました。
それに近い LED に置換します。

とりあえず動作確認の図。




その後、昇圧回路をスイッチと LED の間に取り付けました。
ついでに抵抗( 33 ohm )も。

昇圧回路は、元は携帯電話の充電器に使われていたものです。
たまたま細長いタイプのを持っていたので、それを使用しました。




このままではケースに入らないので、電池を 2 本に減らして、できた空間に昇圧回路を入れました。




構造上、電池ホルダーを外せなくなりました。
したがって、下記のように、上のハウジングを切断しました。

組み立て直す時は、適宜、瞬間接着剤を使用します。
どうせ 100 円だし。




蓋にした部品と、紫色の 2 つの部品を元通りに組み立てて終了。




自転車に使おうとしてますが、もともと防水でないものを改造したので、さすがに危険かなー? と。
何とかする予定です。

失礼しました~~~。




 < 追記 20121008 >

ヤケクソで出力を上げてみました。
ありもんで作った割にはマトモな感じに。





Pioneer MPC シリーズのオーディオ回路を交換する? (オリジナル基板のオペアンプ #01 )

オーディオ回路を一から自作するのはとりあえず保留して、改めてオリジナルの回路を見てみます。

 


部品面の写真の左下に三菱の M5216 と見られる IC が乗っています。
どうやらオペアンプのようです。
半田面の IC はよく分かりません。印刷が見づらいので。

 M5216 を他のに交換するのもいいかも知れません。
試しにやってみようと思います(ネタも無いので(笑)。)。




Pioneer MPC シリーズのオーディオ回路を交換する? ( 100 円ショップのオーディオアンプ #02 )

さて、これを交換用に使うかどうかはともかく、とりあえずステレオ化してみる。




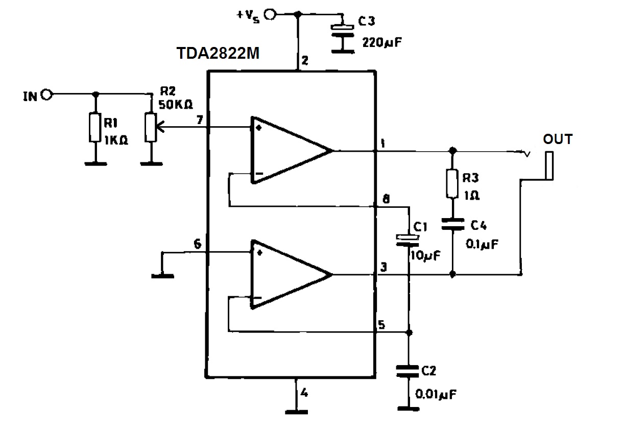
回路を追ってみると、こんな感じになってるようです。
データシート風味に回路図を描いてみました。




んで、 TDA2822M のデータシートやら何やらを見ながら、とりあえずステレオっぽく改造する予定。




情報を提供されてる皆様に感謝をば。



----------

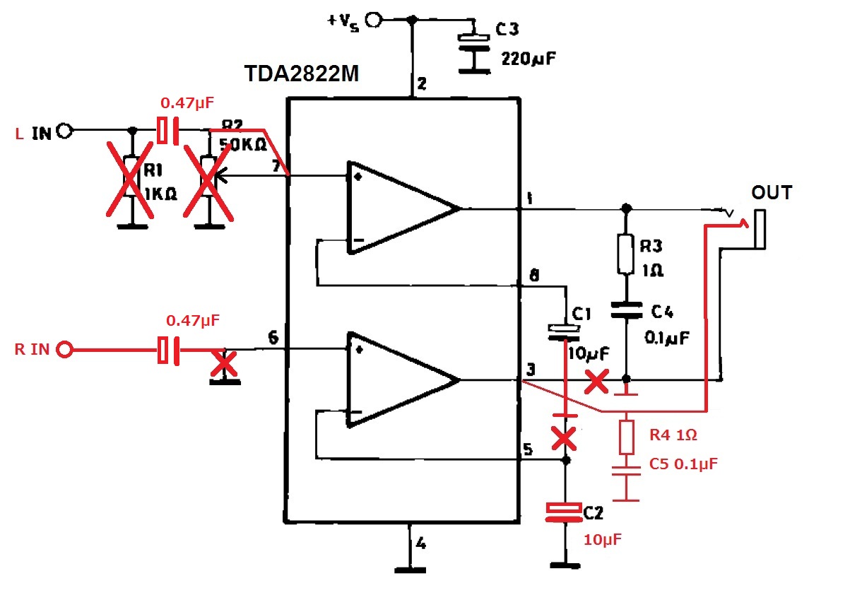
< 速報 2012.07.22 , 21:00 >

見事に発振してしまい、使いもんになりません(笑)。
他のウェブサイトを見てやり直します。

それなら新規にオペアンプに挑む方が前向きのような気がしてきました ... 。



Pioneer MPC シリーズのオーディオ回路を交換する? ( 500 円の 2.1 ch アンプ)

 100 円のアンプの次は、 500 円のシステム。
 EP-SP737K という、 EPI International の公式サイトにも載ってない怪しい一品。
たぶん生産終了モデルでしょう。

某量販店で投売りされてたやつです。




初期不良が無い事を簡単に確認したのち、さっそく分解。

とりあえずメイン基板だけを使います。
表と裏はこんな感じです。

何と言いますか、ものすごく淡白な回路ですな。

 


先ほどの 100 円アンプもそうですが、互換品をとりあえず作ってみないと何とも言えませんね。
気力を出して何とかしたいと思います ... 。




Pioneer MPC シリーズのオーディオ回路を交換する? ( 100 円ショップのオーディオアンプ)

実は、ずいぶん前に買ってあったのに長らく放置状態でした。
やっとダラダラ記事を書く気力が湧いてきたので。

さっそく分解。




中央の IC は TDA2822M ( PDF ) という物。
データシートを見ると、実はステレオアンプらしいです。
商品がモノラルアンプなので、てっきり IC もモノラルだと思ってましたが。

 2 つ買ってあるので、ローパスフィルターを使って 2.1 ch にする事もできそうです。
例の MPC-GX1 の純正アンプと交換してみるか、という無謀な事を考えています。

続く ... のか?




カウンター

2011.07.16 以来、
人目です。

プロフィール

HN:
Hiroyuki_K.
年齢:
50
HP:
性別:
男性
誕生日:
1975/11/25
自己紹介:
普通に PC を自作するだけではつまらないので、旧いメーカー製の PC を改造して遊ぶようになりました。
特殊な事は何も無く、誰でも作れるというコンセプトで垂れ流す予定です。

ちなみに、私はプロテスタント(福音派)のキリスト教徒です。

ブログ内検索

最新コメント

[11/09 にゃむ]
[08/15 wired]

カレンダー

12 2026/01 02
S M T W T F S
1 2 3
4 5 6 7 8 9 10
11 12 13 14 15 16 17
18 19 20 21 22 23 24
25 26 27 28 29 30 31

バーコード

最新トラックバック

フリーエリア

P R

アクセス解析

Copyright ©  -- 誰でもできるメーカー製 PC の改造 blog --  All Rights Reserved
Design by CriCri / Photo by Geralt / powered by NINJA TOOLS / 忍者ブログ / [PR]